L296 High Current Stepdown Power Switching Regulator [EP1]

ไอซี L296 เป็นไอซีสวิตชิ่งเรกูเลเตอร์แบบสเต็ปดาวน์ Stepdown Power Switching Regulator หรือเรียก DC-DC Buck Converter ของบริษัท STMicroelectronics ตัวถังเป็นแบบ MULTIWATT จำนวน 15 ขา ในตัวไอซีมีฟังก์ชั่นการทำงานภายในหลายส่วนเมื่อเทียบกับไอซีที่เคยเห็นทั่วไป เช่น LM2576, MC34167 และ MC34063A เป็นต้น ทั้งนี้ไอซี L296 เหมาะสำหรับใช้ในการเรียนรู้การควบคุม DC-DC Buck Converter ที่มีฟังก์ชั่นการทำงานให้ศึกษาหลายส่วนและเป็นพื้นฐานในการเรียนรู้ตัวควบคุมคอนเวอร์เตอร์สำหรับไอซีเบอร์อื่นๆ ต่อไป


คุณสมบัติเด่นของไอซีสวิตชิ่ง L296
- กระแสเอาต์พุตสูง สามารถจ่ายกระแสต่อเนื่องสูงสุดถึง 4A
- แรงดันเอาต์พุตปรับค่าได้ สามารถปรับแรงดันเอาต์พุตได้ในช่วง 5.1V ถึง 40V
- ประสิทธิภาพสูง ให้ประสิทธิภาพสูงถึง 90% ช่วยลดการสูญเสียพลังงานในรูปของความร้อน
- กำหนดความถี่สวิตชิ่งได้สูง สามารถกำหนดการทำงานที่ความถี่สวิตชิ่งสูงถึง 200 kHz ช่วยให้ใช้ตัวเหนี่ยวนำและตัวเก็บประจุภายนอกที่มีขนาดเล็กและราคาถูกลง
- ส่วนประกอบภายนอกน้อย ใช้อุปกรณ์ภายนอกเพียงไม่กี่ตัวสำหรับต่อวงจรใช้งานแบบพื้นฐาน
- ฟังก์ชันป้องกันภายใน มีวงจรป้องกันหลายส่วน เช่น Soft Start (การเริ่มทำงานอย่างนุ่มนวล), Remote Inhibit (ควบคุมการเปิด/ปิดจากภายนอก), Thermal Shutdown (หยุดการทำงานเมื่ออุณหภูมิสูงเกิน) และ Current Limiting (จำกัดกระแสเกิน)
- มีขารีเซตเอาต์พุต ซึ่งเป็นที่ใช้ในการควบคุมตัวไอซีจากไมโครคอนโทรลเลอร์ได้


รูปที่ 3 และรูปที่ 4 แสดงลักษณะการซอร์ฟสตาร์ทในช่วงไอซีเริ่มการทำงานสำหรับไอซี เพื่อลดการดึงกระแสสูงชั่วขณะช่วยให้การทำงานของไอซีจะเป็นแบบค่อยๆ ปรับการทำงานขึ้นไปและลดความเครียดของอุปกรณ์ขับกำลังเอาต์พุตของไอซี ในส่วนของการควบคุมกระแสเกินรูปที่ 4 ช่วยให้ไอซีทำงานอยู่ในช่วงที่จะจ่ายกระแสได้ปลอดภัยและไม่ให้เกิดความเสียหาย
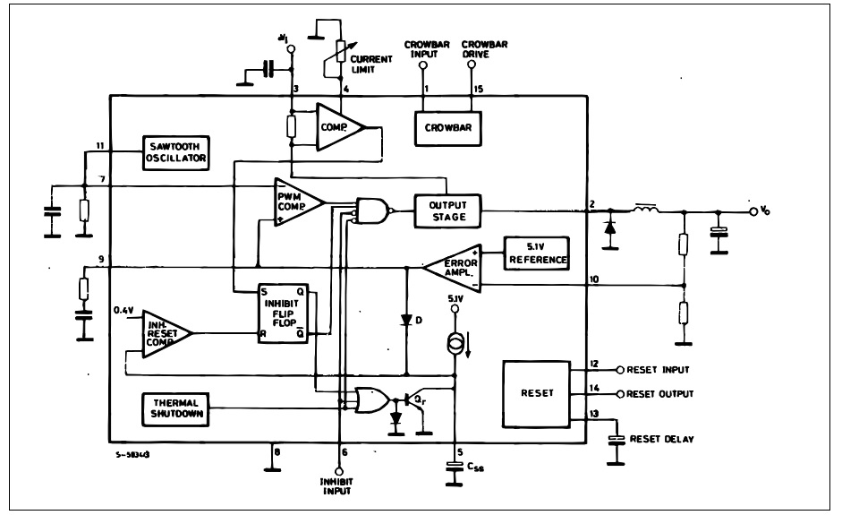
หน้าที่การทำงานแต่ละขาสำหรับไอซี L296 พอสังเขป
- ขาที่ 1 เป็นขาอินพุตสำหรับวงจร Crowbar ภายในตัวไอซี ในกรณีไม่ใช้งานแนะนำให้ต่อลงกราวด์
- ขาที่ 2 เป็นขาเอาต์พุตสำหรับจ่ายกระแสไฟยังวงจรฟิลเตอร์
- ขาที่ 3 รับไฟเลี้ยงเข้ามายังตัวไอซี
- ขาที่ 4 ขาควบคุมกระแาเกิน Current Limit จะต่อตัวต้านทานไปยังกราวด์เพื่อกำหนดค่ากระแสที่จำกัดไว้ หรือปล่อยลอยไว้เพื่อใช้ค่าความต้านทานภายใน
- ขาที่ 5 ขากำหนดช่วงเวลาซอร์ฟสตาร์ท โดยจะต่อตัวเก็บประจุไปยังกราวด์
- ขาที่ 6 เป็นขา Inhibit Input ควบคุมการทำงาน คือ High = ปิด, Low = เปิด และถ้าไม่ใช้ให้ต่อลงกราวด์
- ขาที่ 7 เป็นขาซิงโครไนซ์สำหรับใช้ไอซีหลายตัว หรือสามารถต่อ C และ R ไป GND เพื่อกำหนดค่าความถี่
- ขาที่ 8 ขากราวด์ Ground และติดกับแผ่นระบายความร้อนด้านหลัง
- ขาที่ 9 เป็นขา Feedback ขารับสัญญาณป้อนกลับจากแรงดันเอาต์พุต (Vo)
- ขาที่ 10 ขาสำหรับปรับเสถียรภาพของวงจร (Compensation)
- ขาที่ 11 เป็นขาสร้างสัญญาณออสซิลเลเตอร์ ด้วยการต่อ R และ C เพื่อกำหนดความถี่สวิตชิ่ง
- ขาที่ 12 เป็นขาอินพุตของวงจรรีเซตภายในไอซีที่แรงดันประมาณ 5V โดยอาจต่อกับวงจรป้อนกลับ หรือวงจรแบ่งแรงดันเข้ามาที่ขานี่
- ขาที่ 13 เป็นขากำหนดระยะเวลาของการรีเซต โดยจะใช้ตัวเก็บประจุต่อที่ขานี้
- ขาที่ 14 เป็นเอาต์พุตรีเซตแบบ Open collector โดยเมื่อเอาต์พุตขานี้จะลอจิก High แสดงว่าวงจรอยู่ในสถานะปลอดภัย
- ขาที่ 15 เป็นขาเอาต์พุตสำหรับขับขาเกตของ SCR สำหรับการทำงานของวงจร Crowbar


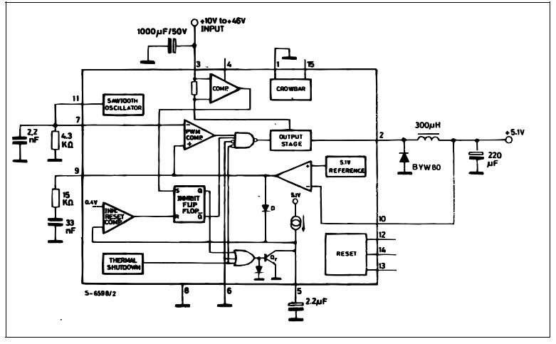
ในรูปที่ 5 เป็นตัวอย่างการต่อวงจรสำหรับไอซี L296 แบบกำหนดค่าแรงดันเอาต์พุต 5.1V ซึ่งเป็นการต่อใช้งานแบบพื้นฐานโดยจะใช้อุปกรณ์ต่อร่วมกับไอซีไม่มากนัก ส่วนใหญ่จะเป็นตัวต้านทานและตัวเก็บประจุเท่านั้น ตัวเหนี่ยวนำ L1 แนะนำดูในตารางที่ 1 สำหรับการเลือกใช้แกนหม้อแปลงและขนาดลวดทองแดงในการพันให้ได้ค่าความเหนี่ยวนำที่ 300uH ในส่วนสัญญาณป้อนกลับ (VFB) สามารถนำค่าแรงดันเอาต์พุต (Vo) ต่อเข้ามายังขา 10 โดยตรง เนื่องจากภายในตัวไอซีจะมีค่าแรงดันอ้างอิง (Vref = 5.1V) สำหรับเปรียบเทียบไว้ให้ใช้งาน


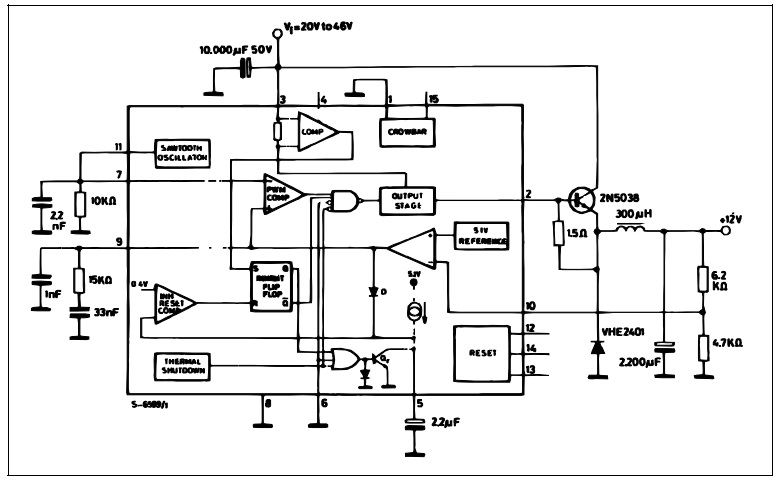
รูปที่ 6 และตารางที่ 2 แสดงตัวอย่างวงจรสำหรับไอซี L296 แบบกำหนดค่าแรงดันเอาต์พุตได้ จากในรูปจะเห็นว่ามีอุปกรณ์ต่อร่วมกับไอซีเพิ่มเติมเมื่อเทียบกับวงจรในรูปที่ 5 แต่ในส่วนปรับค่าแรงดันเอาต์พุตจะใช้การเปลี่ยนตัวต้านทาน R7 เท่านั้นตามตารางที่ 2 ส่วนตัวต้านทาน R8 จะเป็นค่าคงที่ 4.7K เท่านั้น

รูปที่ 7 เป็นการต่อเพาเวอร์ทรานซิสเตอร์ภายนอกให้กับไอซีเพื่อให้สามารถจ่ายกระแสเพิ่มขึ้น โดยในรูปวงจรนี้จะสามารถจ่ายกระแสเพิ่มขึ้นถึง 10A (ในกรณีที่โหลดต้องการกระแสมากกว่า 4A ตามสเปกของไอซี) เราสามารถเลือกใช้อุปกรณ์ขับกำลังสำหรับให้วงจรจ่ายกระแสเพิ่มขึ้นทั้งเพาเวอร์ทรานซิสเตอร์และเพาเวอร์มอสเฟตได้ตามต้องการ

ในรูปที่ 8 เป็นการต่อใช้งานไอซีจำนวน 3 ตัว เพื่อให้เป็นแหล่งจ่ายไฟเลี้ยงที่มีค่าแรงดันให้เลือกใช้งานได้ 3 ระดับคือ 5.1V, 15V และ 24V โดยต่อขา 7 ร่วมกัน (SYNC INPUT) ซึ่งที่ขา 7 นี้จะรับสัญญาณแบบ Sawtooth Oscillator จากไอซีตัวที่ 1 (ตัวบนสุด 5.1V) เป็นสัญญาณอ้างอิงนั้นเอง สำหรับบทความนี้เป็นเนื้อหาของไอซีสวิตชิ่งเบื้องต้นสำหรับวงจรดีซี ทู ดีซี คอนเวอร์เตอร์อีกเบอร์หนึ่ง ซึ่งเหมาะสำหรับศึกษาการทำงานฟังก์ชั่นภายในตัวไอซีหรือสามารถออกแบบเพื่อใช้งานต่างๆ ทั่วไป
Reference